I. ITINERARI DE LA PERSONA: PROCÉS D’ACCÉS
1. Fluxograma del procediment

2. Descripció del procediment
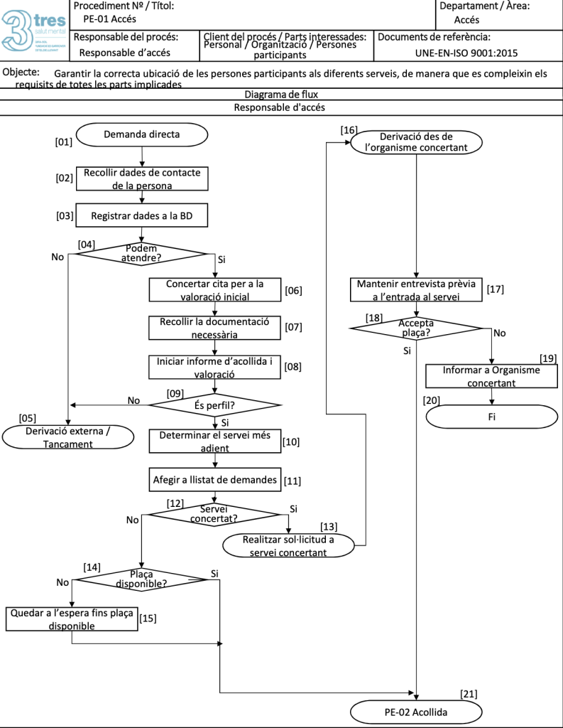
01] El procediment d’accés s’inicia amb l’arribada d’una persona a l’entitat. Aquesta, pot produir-se per dues vies:
- Demanda directa de la persona.
- Derivació per part d’un/a professional d’un altre recurs.
[21] I acaba amb l’assignació de plaça a un servei.
II. OPERATIVA A BASE DE DADES
1. Arribada de la persona a l’entitat: persona interessada
[01][02][03] Quan es rebi la demanda, es recolliran les dades de contacte, les quals es registraran a la base de dades (demanda inicial):
*Data demanda
*Nom i llinatges de la persona interessada i/o de qui fa la demanda
*DNI
*Recurs derivant
*Telèfons de contacte / e-mail
*Tipus de demanda /demanda expressada
Per generar una nova demanda, primer hem de registrar a la persona com a persona interessada
■ Ruta: Itinerari\Persones Interessades
Nova
S’obri la fitxa de Dades de la persona interessada a on emplenem els camps: nom, llinatge 1, DNI/NIE, mòbil i data 1ª demanda. Per defecte a la data de 1ª demanda es posarà la data del dia que es registra.
Naveguem al final de la fitxa i obrim el desplegable de “Necessitats detectades/expressades/conclusió de la valoració” on podem recollir la demanda de la persona a “necessitats expressades”.
Finalment cliquem 
i la persona interessada estarà creada, quedant en estat “pendent”

*Els camps de color rosa són les dades mínimes a recollir per a poder crear a la persona interessada.
Podem consultar el llistat de persones interessades a:
■ Ruta: Itinerari\Persones Interessades

2. Valoració inicial
2.1. No podem atendre la demanda
[04][05] En cas que no es pugui atendre la demanda de la persona, es tancarà aquest procés bé per derivació externa a altre recurs més adient, tancament per incompliment de perfil o tancament per manca d’interès de la persona.
■ Ruta: Itinerari\Persones Interessades
Seleccionem a la persona del llistat de persones interessades i editem la fitxa.
Naveguem al final de la fitxa i obrim el desplegable de “Necessitats detectades/expressades/conclusió de la valoració” on podem recollir per què no podem atendre la demanda de la persona a “conclusió de la valoració”.
Si el motiu és per derivació a altre recurs o incompliment de perfil, canviem l’estat de la persona a “finalitzada” i cliquem 
.

Si el motiu és per manca d’interès de la persona, canviem l’estat de la persona a “no interessada” i cliquem 
.

2.2 Si podem atendre la demanda: de persona interessada a persona participant
Si podem atendre la demanda, [06] la persona responsable concertarà una cita amb la persona per fer la valoració inicial.
Podem consultar les dades de contacte al llistat de persones interessades a:
■ Ruta: Itinerari\Persones Interessades
[07] En el marc de l’entrevista, el/la professional responsable de la valoració inicial recollirà la documentació prèvia:
*DNI/NIE
*Certificat de discapacitat
*Informe/s psiquiàtric/s o informes mèdics rellevants
[08] A més, realitzarà la primera part de l’Informe de valoració.
Els apartats obligatoris a complimentar a aquesta entrevista inicial seran els que apareixen a la pantalla “dades de les persona interessada”.
L’entrevista serà participativa amb l’objecte principal de recollir les demandes expressades per la persona.
■ Ruta: Itinerari\Persones Interessades
Seleccionem la persona interessada i cliquem 
![]()
Aquí trobem tots els apartats de la primera part de l’Informe de valoració. Abans de continuar amb l’entrevista, la persona interessada ha de firmar el document d’Autorització de Protecció de Dades Personals i d’Imatge.
Aquest document es genera directament des de la BdD, clicant 
![]()
S’obrirà una pestanya nova amb el document en format pdf que haurem d’imprimir.
Hem de navegar per la fitxa i obrir els desplegables per completar tot l’informe. Podem gravar i tornar a l’informe sinó l’hem pogut completar en una sessió.
*Els camps Sexe, Data 1ª entrevista, Derivant i LOPD/Imatge signat són les dades mínimes per a poder convertir a la persona interessada en persona participant.
Quan haguem acabat tot l’informe, cliquem 
, després 
i per convertir a la persona interessada en persona participant cliquem 
![]()
Si la persona no ha estat mai a l’entitat, la BdD ens indicarà que no hi ha cap registre amb aquest DNI/NIE i que hem de crear una persona nova.

Si la persona sí que ha estat a l’entitat, la BdD ens indicarà que ja existeix una persona amb aquest DNI/NIE i que hem d’actualitzar la informació.

3. Persona participant: nova demanda
[09][10][11] Es determinarà el servei o serveis més adients segons el perfil de la persona i els serveis als quals encaixa la demanda de la persona. En tots els casos, s’inclourà a la persona al llistat de demandes.
Una vegada hem convertit a la persona interessada en persona participant, arribem a la pantalla de demandes.

A on completem els camps:
- Àrea Servei
- Servei: que demanda la persona
- Referent de valoració: professional que fa la valoració
Els camps de Núm. de demanda i data es completen automàticament.
I cliquem 
![]()
Aquesta demanda que hem creat queda “Pendent de tramitació”.

La demanda de la persona anirà canviant d’estat a mesura que aquesta avanci al seu itinerari.
En cas que la persona no sigui perfil de cap servei de l’entitat, es realitzarà la derivació a un servei més adequat, i finalitzarà el procés (es deixarà constància a la base de dades).
Naveguem al final de la fitxa i obrim el desplegable de “Necessitats detectades/expressades/conclusió de la valoració” on podem recollir per què no podem atendre la demanda de la persona a “conclusió de la valoració”.
Si el motiu és per derivació a altre recurs o incompliment de perfil, canviem l’estat de la persona a “finalitzada” i cliquem 
.

3.1. Com generar noves demandes
Una vegada generada la primera demanda, abans de sortir d’aquesta pantalla podem generar una nova.
També podem generar una nova demanda de la següent manera:
■ Ruta: Itinerari\Demandes
Nova
4. Evolució de la demanda: és perfil de l’entitat
[12] En cas que la persona sigui perfil d’un servei de l’entitat es diferenciarà:
[13] Servei concertat
[14][15] Si és perfil d’un servei no concertat
4.1. Perfil d’un servei concertat
[13] Servei concertat: en aquest cas es realitzarà la sol·licitud a l’organisme concertant, quedant la demanda en estat de “DERIVACIÓ A SERVEI D’ATENCIÓ A LA DISCAPACITAT”
Seleccionem a la persona i cliquem 
![]()
Seleccionem l’opció de “Derivació a Servei d’atenció a la discapacitat” i guardem.

[16][17] Les persones derivades per una Entitat Concertant passaran per una entrevista prèvia a l’entrada al servei, per tal de valorar l’acceptació de la plaça.
[21] Si la persona accepta la plaça, aquest procés finalitzarà i s’iniciarà el procés d’Acollida.
Seleccionem a la persona i cliquem 
![]()
Seleccionem l’opció de “Plaça Assignada” i guardem.

[18][19][20] Si la persona no accepta, s’informarà al Servei concertant i finalitzarà el procés.
Seleccionem a la persona i cliquem 
![]()
Seleccionem l’opció de “Tancada” i guardem.

4.2. Perfil d’un servei no concertat
[14][15] Si és perfil d’un servei no concertat: quedarà en espera de l’entitat fins que hi hagi una plaça disponible.
Seleccionem a la persona i cliquem 
![]()
Seleccionem l’opció de “En espera” i guardem.

Quan hi hagi una plaça disponible, serà quan finalitzi la fase d’accés de la persona i s’iniciï el procés d’Acollida [21].
Seleccionem a la persona i cliquem 
![]()
Seleccionem l’opció de “Plaça Assignada” i guardem.

